試験情報

令和7年度試験案内

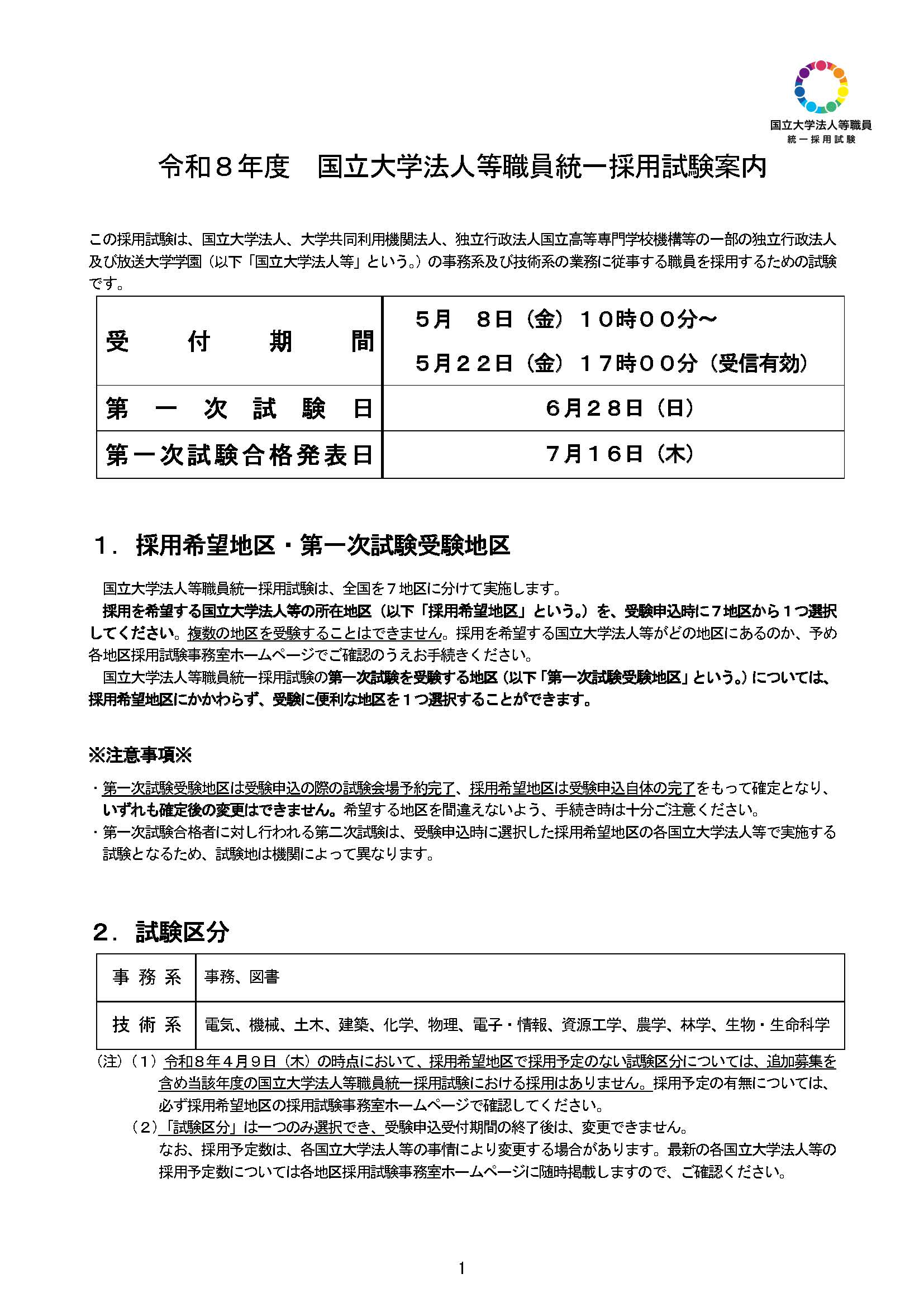
・国立大学法人等職員採用試験は、全国を7地区に分けて行うため、受験申込時に7地区から1地区のみ採用を希望する地区(採用希望地区)を選択していただきます。複数の地区を受験することはできません。

・第1次試験は採用希望地区にかかわらず、受験に便利な地区(第1次試験受験地区)を選択できます。

受験申込後に採用希望地区及び第1次試験受験地区を変更することはできません。

・受験申込は「国立大学法人等グループ会員サービス」で行う必要があります。

受験申込入力要領をご確認のうえ申込みをお願いします。

・受験申込にあたっては次のチェックリストをダウンロードいただき、ご活用ください。
 ※受験申込チェックリスト(PDFExcel

マイページから受験票の印刷が可能になりました。
 ※印刷した受験票の例は右のリンクから確認可能です。 ※受験票(印刷版)

・平成25年度から「第1次試験」の「技術系専門試験(電気、機械、土木、建築、化学)」は廃止し、全試験区分とも教養試験のみ実施しています。

〈令和7年度試験案内〉 ※全国共通

クリックして閲覧(PDFファイル 320KB)

東北地区を第1次試験受験地区とされる方へ

受験上の注意、試験会場等は以下をご確認ください。(随時更新予定)

試験日 試験地
6月29日(日) 受付時間 9:00~9:30
教養試験 開始時刻 10:00 終了時刻 12:00
弘前市 盛岡市 仙台市
秋田市 山形市 福島市

受験上の注意事項

  1. 試験地は受験に便利な1都市を選んでください。
    受験申込完了後の変更は認められません。
    (試験会場は受験票に記載された会場となります。なお、記載された会場以外では受験できません。)
  2. 第1次試験当日は、
    • 受験票(顔写真入り)
    • HB の鉛筆、プラスチック製の消しゴム(試験会場では用意しません)
    • 時計(計時機能だけのもの)
    を持参してください。
  3. 顔写真のアップロードを行わず、受験票に写真が貼付されていない場合は受験できません。
  4. 試験開始時刻に遅れた場合、受験は認められません。
    受付時間中に必ず受付を済ませ、試験開始30分前までに指示された場所に着席してください。
  5. 第1次試験当日に試験会場周辺において、合格電報の勧誘等をしている場合がありますが、これらは、当実施委員会及び各試験会場の大学とは全く関係ありませんので十分注意してください。
    当実施委員会では、合否に関する電報、電話等の取り扱いは一切行っておりません。
  6. 試験会場には駐車場はありません。公共交通機関をご利用ください。
  7. 問題の書き写し、問題集の一部切り取り、持ち帰り等はできません。
    以上の行為を行った場合、不正行為とみなします。
  8. 大雨・地震等による災害、試験実施上の事故、その他の不測の事態により、第1次試験が所定の期日に実施できない場合または完了しなかった場合は、試験を延期または再試験を行うことがあります。
    第1次試験の延期又は再試験を行う場合、ホームページに試験の日程等を含めた詳細を掲載します。

第1次試験地案内(東北地区のみ)

試験地 試験会場 住所 アクセスマップ
弘前市 弘前大学 総合教育棟
(文京町キャンパス)
弘前市文京町1
盛岡市 岩手大学 学生センターA棟・B棟・C棟 盛岡市上田3丁目18-8
仙台市 東北大学 講義棟A棟・B棟・C棟
(川内北キャンパス)
仙台市青葉区川内41
秋田市 秋田大学 一般教育2号館
(手形キャンパス)
秋田市手形学園町1-1
山形市 山形大学 人文社会科学部1号館
(小白川キャンパス)
山形市小白川町1丁目4-12
福島市 福島大学 共通講義棟S棟
(金谷川キャンパス)
福島市金谷川1

会員登録完了メール不着の場合について

国立大学法人等グループ会員サービスに会員登録後、会員登録完了メールが届かない場合は、下記のとおりメールにてご連絡ください。

宛先:shiken@grp.tohoku.ac.jp(東北地区国立大学法人等職員採用試験事務室)
件名:登録完了メールの不着について
本文:氏名、電話番号、生年月日

障がいのある方への受験特別措置

身体に障がいがあるために、受験に際し、特に何らかの措置を希望される方は、受験申込の前に採用試験事務室に予め電話またはメール等で申し出た上で、「職員採用試験 受験申込フォーム」入力の際に、障がい特別措置の該当欄にチェックを入れて申込をしてください。
障がいの種類や程度によって、補聴器の使用、車椅子の使用、点字による試験、拡大文字による試験、試験時間の延長、座席の配慮などの措置が講じられる場合があります。
受付期間終了後に、何らかの措置を希望しても認められません。
ただし、やむを得ない事情が生じた場合は採用試験事務室に必ず連絡してください。

  1. 医師の診断書等の提出を求める場合があります。提出された書類は返却しません。
  2. 点字による試験は仙台会場のみとなります。

東北地区を採用希望地区とされる方へ

試験区分及び職務内容

試験区分 主な職務内容
事務系 事務 国立大学法人等の事務局又は学部等の事務部において、総務・人事、財務会計、教務・学生支援、研究支援、国際交流、情報推進、附属病院における医療事務等の業務に従事します。
図書 国立大学法人等の附属図書館又は学部等の図書室において、学術情報サービス業務に従事します。
技術系 電気 ①国立大学法人等の事務局又は学部等の事務部において、教育・研究棟等の建物・施設・設備の計画、設計、工事の発注、維持保全等を計画し維持する業務(施設系技術)に従事します。
②国立大学法人等の学部の学科や研究科の専攻、附置研究所の研究部門等において各専門分野に応じた各種研究、実験、測定、分析、検査等の業務(教育・研究支援系技術)に従事します。
機械
土木
建築
化学 主に上記②の業務に従事します。
※令和7年度に募集する①②の職務内容の詳細については、「採用情報」内の「技術職員職務内容」のページをご覧ください。
物理
電子・情報
資源工学
農学
林学
生物・生命科学

職務内容の詳細については「仕事紹介ガイドブック」をご覧ください。

(注)各国立大学法人等の最新の採用予定数については、「採用予定数」のページに随時掲載します。
また、令和7年4月10日(木)の時点において、東北地区で採用予定のない試験区分については追加募集を含め、令和7年度の採用はありません。

職員採用合同説明会について

第1次試験合格者を対象として、採用予定のある各国立大学法人等が7月26日(土)、7月27日(日)に合同説明会を開催します。
各国立大学法人等の業務内容や第2次試験の日程等採用に関する情報を収集することができる機会ですので、積極的に参加してください。

 

第2次試験について

第2次試験は、各機関にて8月4日(月)以降実施の予定です。
各機関で行われる第2次試験については、下記ホームページに随時掲載されます。

機関名 職員採用情報
弘前大学 https://www.hirosaki-u.ac.jp/info/jobs/jimugijutu/
岩手大学 https://www.iwate-u.ac.jp/target/staff-recruitment.html
東北大学 https://www.bureau.tohoku.ac.jp/jinji/open/saiyo/entry/entry1.html
宮城教育大学 https://www.miyakyo-u.ac.jp/other/recruitment-teach/index.html
秋田大学 https://www.akita-u.ac.jp/honbu/recruit/re_guide.html
山形大学 https://www.yamagata-u.ac.jp/jp/recruitment/staff/works/
福島大学 https://www.fukushima-u.ac.jp/recruit/
八戸工業高等専門学校 https://www.hachinohe-ct.ac.jp/info/office/recruit/"
一関工業高等専門学校 https://www.ichinoseki.ac.jp/shokuin-saiyo.html
仙台高等専門学校 https://www.sendai-nct.ac.jp/recruit/
秋田工業高等専門学校 https://www.akita-nct.ac.jp/recruit/
鶴岡工業高等専門学校 https://www.tsuruoka-nct.ac.jp/saiyojoho/
福島工業高等専門学校 https://www.fukushima-nct.ac.jp/chiiki_kigyo/kyosyokuin_bosyu.html
図書系 https://www.library.tohoku.ac.jp/saiyo/

その他

第1次試験地は全国7地区(北海道、東北、関東甲信越、東海・北陸、近畿、中国・四国、九州)から選択できます。東北地区以外で受験をされる場合、受験上の注意や試験会場等の情報を第1次試験受験地区のホームページでお知らせする場合がありますので、ご注意ください。
なお、第2次試験は、東北地区の各国立大学法人等を受験することとなります。各国立大学法人等ごとに第1次試験合格者に対して個別に日程を設定して実施します。希望する機関に直接第2次試験の申込を行ってください。

事務系(図書)の第1次試験合格者には、専門試験を実施したのち、面接考査を行います。

東北地区国立大学法人等職員採用事務系(図書)第2次専門試験案内ホームページ